Water management is not a new term. If you ask anyone in facilities management of a health-care facility, they will likely tell you they have a water management plan in place. Many benefits come from water management plans to help reduce the development of Legionella in the domestic water system. The question is, how do you apply them to an office building?
The main authority on how a water management plan should unfold is ASHRAE Standard 188, Legionellosis: Risk Management For Building Water Systems, with the 2018 version being the most current. This standard offers buildings a guide on how to establish minimum risk management requirements for building water tools.
Though it is targeted toward building owners and managers, it does offer some insight for engineers and contractors to be aware of and includes features in the building that facilitate water management programs.
The U.S. Centers for Disease Control and Prevention (CDC) also offers its “Toolkit: Developing a Water Management Program to Reduce Legionella Growth and Spread in Buildings,” which breaks down the ASHRAE standard into a step-by-step process to help develop a water management plan (https://bit.ly/3OnY3dH).
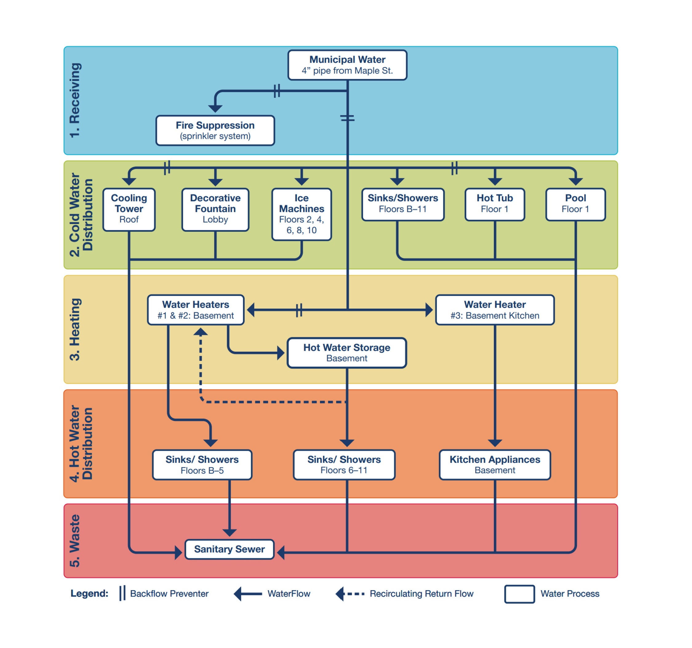
Developing a sound water management plan involves knowing your building, knowing where your water comes from and where it goes, knowing what processes it goes through (softening, heating, filtering, etc.) and understanding the expectations of the water at various distribution points.
ASHRAE 188 currently recommends a water management plan for these building types:
A health-care facility where patients stay overnight or treat people who have chronic and acute medical problems or weakened immune systems;
Buildings that house people older than 65 years, such as a senior-living or assisted-living facilities;
Multiple housing units and a centralized hot water system, such as a hotel or high-rise apartment complex;
Buildings that are more than 10 stories, including basement levels.
ASHRAE 188 also recommends reviewing and determining if your building has the following equipment. If so, you should develop a localized water management plan with specific control points for:
Cooling towers;
Hot tubs that do not get drained;
Decorative fountains or other water features;
Centrally installed misters, atomizers, air washers or humidifiers.
As you can see, this is a generalized group of buildings, especially if you are in a large metropolitan area with hundreds of buildings more than 10 stories in height.
Here are the main steps for designing a water management plan for a building:
1. Establish a water management program team.
2. Develop a water narrative and flow diagram.
3. Identify risk points where Legionella can grow.
4. Decide where control measures can be employed.
5. Establish ways to intervene when control limits are not met.
6. Ensure the program is running as designed and is effective.
7. Document and communicate all activities and recorded data.
The Challenges Office Buildings Face
Based on the recommendations from ASHRAE 188 and the CDC’s toolkit, the first three building types identified are typically large-scale buildings that are likely to have resources in-house or can afford outside consultants to assist with the development and maintenance of a water management plan.
The last category recommended by ASHRAE 188 is for buildings more than 10 stories tall. In my experience, most of these buildings are office buildings or mixed-use buildings with significant office space.
These buildings seem to need the most help with developing water management plans to keep building occupants safe because they are limited on facility engineering staff who struggle to keep up with tenant turnover and do not always know how water is used in the tenant spaces.

The good news: Office buildings typically have very simple domestic water systems. Basically, they are often large cold-water distribution trees with localized water heating. The water heaters are small, and the hot water usage is typically at pantry sinks and handwashing applications only where aerosolization is a low risk.
You may encounter the occasional shower in an executive office or fitness center, but again, they use localized water heaters. Lastly, the occupants of an office building are mostly healthy individuals.
As design engineers who may be charged with designing the office building infrastructure, we need to keep one major consideration at the forefront during the design phase: keep the water moving.
Though we design the cold water supplies the tenants connect to and the core toilet rooms, we have little input over much of anything else as we will not design the individual tenant spaces where the water heaters are or the small number of retail spaces that the building will contain.
If you have the opportunity to work with the landlord to establish minimum tenant engineering standards, please consider the American Society of Plumbing Engineers’ “Engineering Methodologies to Reduce the Risk of Legionella in Premise Plumbing Systems” as a resource (https://bit.ly/3CaM0Md).
Case Study: Assisting Office Building with Water Management
As my company’s home base is downtown Chicago, we have developed relationships with many building owners over the decades we have been in business, many of whom own office buildings.
When a particular 17-story office building came calling for help with water management, we were happy to
jump in.
The building’s facilities team was aware of water management plans but struggled with implementation, specifically establishing control points, monitoring control points and flushing. It needed assistance understanding the details of the domestic water system, knowing the specific setpoints that would keep the water safe and how to keep the water moving.
The process is not complicated but must be executed in detail. We helped them:
1. Understand where the water enters the building and what temperatures to expect during seasonal changes.
In this case, a 6-inch domestic service enters at the basement level, with heaters in the basement and an up-feed cold and hot water supply across two risers for public toilet rooms, and four cold water-only risers for tenant use. Being in Chicago, incoming water temperatures can range from 37 F in early spring to almost over 65 F in early fall.
2. Map out the distribution system at a high level to understand the system.
Know the fixtures located throughout the building to understand points of stagnation, flow rates and flushing durations.
To do this effectively, you’ll need to know the fixture flow rates and the sizes of the upstream supply piping, and perform a volumetric calculation to determine flushing durations at specific end-of-run fixtures.
3. Know where the tenants connect to the distribution system and what parts of it may be stagnant.
This can change at any time as tenants come and go; as mentioned above, there were four cold water-only risers for the tenant to connect to, and each riser varied in where a tenant connected. For example, one riser might have had tenants connect on 1-4, 7-12 and 5-17, whereas another did not include connections at the top of the riser.
4. Include tools in the design to assist with flushing.
Water age is critical for water management and supplemental disinfection system operation for office buildings. Tools could include fixtures with auto-flushing capabilities, valves to flush out mains, etc.
5. Consult with the facilities team on its staffing and budget.
6. Find opportunities for digitization, automation and integrated data logging to give time back to the understaffed facilities team.
Digitization tools can include water meters, temperature sensors, pressure sensors, automatic valves and automated plumbing fixtures that all connect to a building management system (BMS). The BMS constantly monitors control points; it knows how often fixtures are used and how much water to flush.
7. Develop a plan to provide a comprehensive solution for simple yet effective first-step engineering upgrades.
In the case of this building, digital flushing valves for each tenant water supply riser were recommended, and automatic flushing fixtures were recommended at the end of a run for the public toilet rooms.
8. Set standards for tenant water heating setpoints, mixing valve applications and fixture flow rates.
During this process setpoints on tenant water heating minimum temperatures should be established, minimum fixture low rates should be defined, and flushing protocols for tenant fixtures should be created to improve water quality on the tenant portion of the overall system.
9. Immediately remove unused piping, fixtures and equipment when tenants move out.
These recommendations allowed for improved water movement in the building and reduced the amount of time the facilities team manually verified the control points in the building. The automation aspect and digital monitoring allow for a much quicker response to control points that vary out of range, as these are now tied to a BMS with alarming capability.
These initial steps and an ongoing partnership between the design engineer, office building owner and facilities staff will help provide a safer domestic water system now and in the future.
James Dipping, PE, CPD, ARCSA AP, GPD, LEED AP BD+C, is the technical director of plumbing engineering for ESD, a global engineering firm. He has more than 26 years of experience in the plumbing design and construction industries. Dipping is a licensed Professional Engineer, has spoken at American Society of Plumbing Engineers Tech Symposiums, and has published several articles in many industry magazines on various topics related to plumbing engineering.


_800x800_webp.webp?t=1775667064)



