The call came in one morning a few weeks ago.: “My water heater is leaking. Can you come take a look?” the caller asked.
We don’t do a lot of water heaters, but since this was a referral I decided to go take a look. I sent my technician, Joe Guerrero, ahead of me to get started. If the tank was leaking, most likely it would need to be replaced. Joe could go ahead and start draining it down and cutting it loose. I could have a new tank delivered and we would be on our way in a couple of hours.
“Easy money,” I thought.
Of course, it is never that easy.
I hopped in my truck and started around the Beltway to the call. I was about halfway to the job site when my phone rang. It was Joe.
“You’re not going to believe this, boss. The tank is totally crushed. And, I’ve never seen a water heater like this before,” Joe explained.
I wasn’t quite sure what to make of this. Crushed? What did he mean? He tried to send me a picture, but it was too small to make out on my phone.
“Just sit tight 'til I get there. I will be there in 10 minutes,” I told Joe.
Sure enough, Joe was right. The tank was crushed just like you would crush an empty aluminum beer can in your hand. Only this was a heavy-gauge steel tank (see photo). And, this was no water heater. It was a water storage tank for the fire protection system.
Now, I have no expertise with fire protection or sprinkler systems. So, I knew right then we were not going to mess with this one. I would refer it to a friend who was licensed and experienced with these types of systems. But, I did want to poke around and see if I could figure out what caused the tank failure. Curiosity got the best of me.

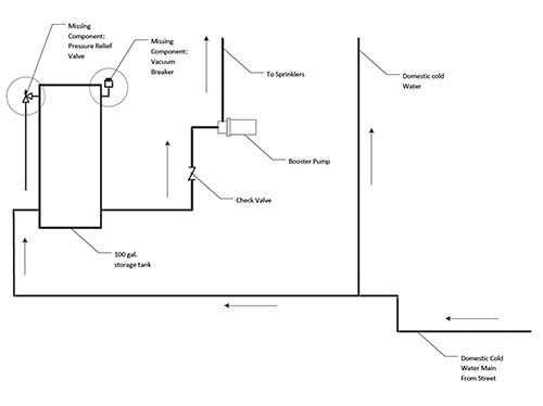
This sprinkler system was in a four-level residential townhouse. In Virginia, any residential dwelling over three stories must have sprinklers for fire protection. This house had copper sprinkler piping, two pressure booster pumps and the water storage tank.
The cold water main fed into the house from the street and then branched off to the left and right, like the letter "T." One branch fed the house for domestic cold water. The other branch fed into the 100-gallon storage tank, which held water in reserve in the event of a fire.
The outlet of the tank split and fed into two end-suction booster pumps with a check valve on the inlets to each pump (see piping diagram). Each pump fed two floors of the sprinkler system. Two diaphragm tanks kept the system pressurized.
There had been no fire in the house and the sprinkler system had not released, so I ruled that out as a contributing factor. The leak was from a tiny crack in the weld on the steel tank where it had buckled. I climbed around the side of the tank to investigate the piping. Two things caught my attention. Again, I want to emphasize that I have no expertise in fire protection and I referred this job to a licensed sprinkler contractor. I was investigating the cause solely for my own curiosity. When a product fails like this, I want to know why.
The first thing I noticed was the lack of a pressure relief valve on the tank or piping. I would think that a closed, pressurized system would require some sort of pressure relief valve safety. The second thing that caught my eye was the lack of a vacuum breaker on the tank. Now, I was on to something.
I will never be sure exactly what caused this tank to fail, but I have a good idea. My best guess is that incoming street pressure dropped for some reason. It could have been due to a fire nearby. Or maybe the water company was flushing the lines. There was a lot of heavy construction and road work close by, so maybe the water was shut off for a period of time.
Whatever the reason, if street pressure dropped below house pressure, the pressure could not equalize due to the check valves installed between the tank and the booster pumps. Without a vacuum breaker installed, atmospheric pressure exerted on the tank, at approximately 14.7 pounds per square inch, crushed this heavy-gauge steel tank like it was nothing. Joe and I had witnessed the power of vacuum firsthand.
The client asked if this tank was fixable. Hey, you can’t blame her for asking! I referred her to my friend and walked away with my physics lesson for the day. A $30 vacuum breaker would have prevented this debacle. This is a lesson I won’t forget.
Dan Foley is president and owner of Foley Mechanical, Inc., based in Lorton, Va. FMI specializes in radiant, hydronic and steam systems as well as mechanical systems for large custom homes. He can be reached at 703-339-8030, [email protected], or www.foleymechanical.com.


_800x800_webp.webp?t=1775667064)



